主流金融类证书对比分析
报考资讯 | 2019-05-05
自2008年那个曾经位列美国第四的百年投资银行雷曼兄弟申请破产保护开始,金融市场的风险管理逐渐被监管部门所重视。
随着人民币的国际化,金融市场的对外开放,“一带一路”的推进,作为新兴市场的中国面临着货币贬值、资本外流、资源配置、外部政策等一系列的冲击,中国政府也开始对于金融领域存在的各种风险给予了前所未有的重视。
2017的全国金融工作会议中,本国主席提出并强调:政府必须防控金融风险,加强金融风险监管,推进构建现代金融监管框架。这种重视程度也影响了随后国家出台的一系列金融监管政策以及人才培养战略。
因此,不论是国家层面的战略导向,还是金融市场的本身变革,都促进了对于风险管理类人才需求的激增。而由于国内人才供需的严重失衡,对于金融管理人才,国家政策和金融机构都提供了很好的优待。
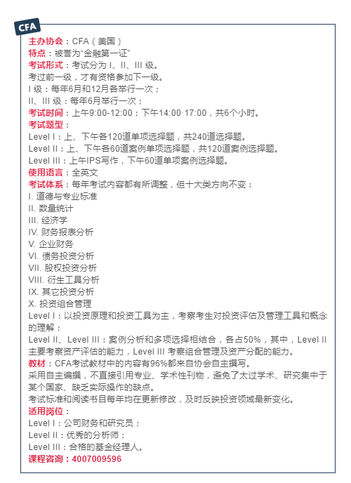
而目前,国内关于金融管理的证书有不少,而其中较为被国家和市场认可的金融风险管理类的证书有FRM和CFRM,金融财务及会计类证书有CFA, CPA, 和ACCA。这些证书也成为从业人员提升自我能力,通往职业成功的道路的敲门砖和垫脚石。》》》想考CFA或者FRM证书的点我咨询
Part 1
金融风险管理类
关于金融风险管理类证书的对比,我们选取了最具代表性的FRM(金融风险管理师)和CFRM(注册金融风险管理师),详细对比如下:


FRM与CFRM考试科目知识结构全面且复杂,考生都需要经过严格的专业训练,否则将难以理解复杂的数量分析以及金融产品的风险性质。此外,因为CFRM也包含了财务知识以及相关的企业风险治理操作,所以也成为非金融企业对于风险治理的必要证书之一。
目前,FRM认证体系已获得了欧美跨国企业、监管机构以及华尔街的认可,成为了许多机构风险管理部门的从业要求之一。而CFRM则在中国为中心的亚洲金融市场推广,自中国市场学会量化金融专业委员会引入了CFRM证书后,CFRM开始快速成长发展,先后与中行、交行等大型国有银行合作展开风险管理的培训,随后与上海财经、中南财经、西北政法、对外经贸等高校合作,在金融风险管理领域获得了在业界的任可,成为风险管理岗位的晋升渠道之一。
Part 2
金融财务类
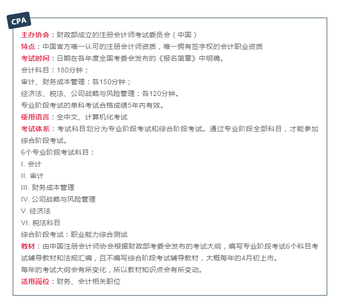
关于金融财务类证书的对比,我们选取了CFA(特许金融分析师)、CPA(注册会计师)和ACCA(特许公认会计师)三张最具代表性的知名证书考试作对比:



作为与金融财务相关的证照,CFA, CPA,以及ACCA考试知识点庞杂,考试时间跨度较长,如果能成功考取证照,其含金量也是非常高的。》》》想考CFA和CPA双证的点我咨询
CPA与ACCA在财务会计和管理会计方面较为相似,都涵盖了会计师所涉及的知识领域及必须掌握的技能。其区别在于,相较于CPA,ACCA较为简单,如果有定的会计专业背景可以申请部分科目的抵免的,也更注重实际应用,较为简单实用。而CPA是目前国内唯一一张对审计报告是有签字权的证照,对ACCA的一个弥补。但缺点是CPA不具备国际性,只是国内认可的会计师证书,对于想要在外企发展的同学,其用处自然是不如ACCA的。
CFA则广泛运用在金融财务以及投资行业,适合从事基金证券及投资理财等职业。美国、加拿大、英国等国家的许多投资管理机构甚至已经把CFA资格作为对其雇员入职的基本要求CFA level Ⅰ&Ⅱ与ACCA会有一定的重叠,但level Ⅲ就相对困难,备考的过程也是相当磨人的,许多考生止步在了level Ⅲ。
其实不论是关于金融风险管理类FRM和CFRM,还是金融财务会计的CFA, CPA, ACCA,这些证书各自都有说不完的好处,也存在着自身的缺点,但对于考生来说,还是要先明确自己未来从业的意向,以及对应的英语能力。但这个过程不宜太长,即使是先天不足的,后天也可以在学习中慢慢补足进步,决定方向之后就不要再犹豫,先迈出去第一步,为了明天的希望,不停止每一天努力。
CFA全球交流QQ群:908685645。最新CFA资料&资讯随时分享,与众多CFA备考或持证人交流考试经验。
声明|本文由金程CFA综合采编自网络。我们尊重原创,重在分享。部分文字和图片来自网络。
相关标签 CFA三级 CFA二级 CFA一级
.jpg)
.png)