2019年这些证书一起考,一次性奖励50万!
职业规划 | 2019-04-02
今天为大家总结了最适合在2019年和CFA一起备考的高含金量证书,2019考证年,大家请继续发力吧!》》》想要考CFA证书的点我咨询
证书作为职场人的升值通行证,就如同技能一般,多多益善。而在金融财会圈,一张含金量高的证书,就能助你走向更高的山峰。但是,这里又有许多分支,审计,会计,金融,咨询等。因此,也就衍生出了几种更为流行又有用的多证备考组合。同时,2019年的会计职称考试改革,又推出了证书互免和证书与职位挂钩的新政策,使多证备考成为了未来几年内的大趋势。
壹
CMA & CPA
CMA全称为“美国管理注册会计师”,正如其名,与一般的会计证书不一样的是,CMA侧重于管理,是目前全球财务管理领域的权威认证之一。
很多进入大型企业的员工工作一段时间之后,为了加强自己对于带项目团队和与客户接洽的能力,也会开始准备复习CMA,目的就是为了让自己更加多元化,以便在职位升迁的竞争中获得绝对的优势。目前CMA持证人比较集中的领域是银行,如果你是一个准备进军银行的求职者,CMA+CPA就会成为你最有力的筹码。
不过,CMA虽然是一门国际化的考试,但是它分为中英文两种语言模式,所以对于英文不好,但是又想致力于财务管理方向的人来说,是一个十分不错的机会。同时,它的考试时间又相当灵活,一年中有三个时段可以报考。

CMA的考试科目有两门,Part 1《财务报告,规划,绩效与控制》以及Part 2 《财务决策》。因为CMA偏管理,所以其中考察的一些知识点与CPA的《战略》也有很大的关联性。
同时,CMA与CPA也早已实现了互免,考取CPA就可以免掉CMAPart1的考试,直接参加Part 2。
而在政策方面,CMA也被列为高级财务管理人才,许多地方为了吸纳人才也制定了许多优惠政策。
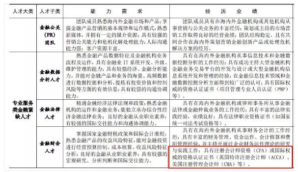
比如在《上海金融领域“十三五”紧缺人才开发目录》中,CMA持证人和ACCA,CPA一同被列为专业服务类金融紧缺人才。

在《上海金融领域“十三五”人才发展规划》中,明确提出了要给予这些金融人才一系列的政策支持。

在《成都天府新区直管区“天府英才计划”实施办法》中,文件也明确提出了会对以下人才给予奖励补贴。


同时,深圳市政府也发布了《关于实施“鹏城英才计划”的意见》。在该文件中,深圳市政府明确提出给予CFA,FRM等证书持证人以每人五万元的补贴。

除此之外,北京,上海在各自的“十三五”时期金融业发展规划中也明确提出了要给予CFA等证书的持证人一定的奖励和优惠。
给大家介绍了这些比较实用的考证组合,并不是说一个CPA不够用,而是因为这些证书之间的确存在或者即将开始实施互免,能够在最少的时间里获得最大的收益,这是我们的行事准则。同时,随着各地陆续推出的对于高级财会人才的优惠奖励政策,也正说明这是大势所趋。
社会在发展,时代在奋勇向前,我们每一个人都不希望被时代淘汰,也正因此,需要我们不断地付出,不断地提升自我,跟上这个飞速发展的时代。考证本就不是一件容易的事,能够让自己变得更好,更全面,更专业,不就是为了让这些不容易都变得容易么?
我想,为了更美好的生活,我们每一个人都应该在新的一年里,保持热血,不忘初心,为了更美好的明天,继续奔跑!
叁
站在“互联网+”的时代风口,金融财经领域所需的复合型人才高度稀缺,行业风起云涌,潜力无限,金融业对人才的要求也越来越高,高尖精的复合型人才,才能在金融行业里更具竞争优势。
十余年金融证书教育培训领跑的金程教育,首度打造CFA+CPA双证班,国际高端金融证书CFA+国内唯一签字权财会证书CPA,双证合璧,打造高尖精的复合型财经人才。
CFA
CFA(Chartered Financial Analyst),特许金融分析师是全球金融投资业里较为严格并且含金量很高的资格认证,被称为“金融第一考”的考试,为全球金融投资业在道德操守、专业标准及知识体系等方面设立了规范与标准。
CPA
CPA是注册会计师(Certified Public Accountant)的英文缩写,是指依法取得注册会计师证书并接受委托从事审计和会计咨询、会计服务业务的执业人员。注册会计师是中国唯一具有审计签字权的高级财务人员。》》》CFA&CPA双证精英班
CFA+CPA 复合型金融人才职业发展

投资银行,资本市场,私募公司,金融服务,投资管理等行业都对CFA和CPA证书高度认可。
CFA+CPA 持证人从事岗位
基金经理人、客户关系经理、财务顾问、企业财务分析师、金融交易员、投资银行家
CFA+CPA 一站式专业人才培养方案
五年计划
CFA三级联报+CPA六科联报
大学生计划

在职人员学习计划


CFA+CPA双证班 3+2课程体系

CFA+CPA 课程优势
行业大咖面对面

CPA+CFA双证班 开班优惠
即刻起
报名
CPA、CFA双证班
价值3344元优惠券免费领取
扫码领取优惠券
都是金融业高含金量证书
是金融和财经领域较高认证
双证在手、从此天下我有
(如果没收到资料,可以点我咨询)
备注:(CFA备考资料包含:1、CFA职业伦理道德手册 2、CFA专用词汇表3、CFA专用公式表 4、CFA协会原版书课后习题5、CFA协会历年MOCK习题6、CFA前导课程7、CFA报名流程引导图 8、CFA电子版资料 9、CFA百题精选题)
CFA全球交流QQ群:908685645。最新CFA资料&资讯随时分享,与众多CFA备考或持证人交流考试经验。
声明|本文由金程CFA综合采编自网络。我们尊重原创,重在分享。部分文字和图片来自网络。
相关标签 CFA三级 CFA二级 CFA一级
.png)
.png)