干货分享 | 金融机构风险分类体系辨析
职业规划 | 2019-09-30
今天给大家讲讲金融机构所面临的风险类型及其分类。下面是一张比较完整的风险分类图。
.png)
总体来说,金融机构所面临的风险分为两大类,财务风险和非财务风险,简单来说,前者风险的发生可以直接用金钱来衡量,而后者往往无法直接和金钱数字挂钩,所导致的可能只是非财务影响,比如声誉受损,发生挤兑等。
财务风险有三大类,也是《商业银行资本管理办法(试行)》中明确界定的几个主要风险类型:信用风险、市场风险和资产负债风险。
信用风险是指对方无法按照约定承诺履行其义务的风险,最常见的就是贷款到期无法偿还。信用风险按照主体类型分为四种:
借款人风险——借款人无法按照约定的时间和金额偿还借款的风险。》》》点我咨询更多金融圈发展前景
担保人风险——为借款人提供担保的主体不能在借款出现问题时履行其担保义务的风险。
交易对手风险——持有除贷款以外的其它面临信用风险的产品(比如债券、信用衍生品等)时,对手方无法履约的风险。
信贷集中度风险——不要把鸡蛋放在一个篮子里!不要把所有篮子都装在一辆卡车上!
市场风险是指市场价格因素的不利波动带来损失的风险。最让大家痛彻心扉的就是股灾带来的股民资金损失。
市场风险按照风险因子分为四种:
利率风险——主要受市场利率波动影响导致损失的风险。常见的是国债,其价格最主要就是受基准利率波动的反向影响。
股价风险——股票价格是所有股民心中的痛啊!
汇率风险——受汇率波动影响带来损失的风险。比如:人民币最近贬值,外资计算在我国境内持有的人民币资产价格时(注意,他们在财务上是要计成美元的哦)就会有账面损失。
期权风险——基于上述基础标的资产所构造出来的衍生产品,它们的价格波动所带来的风险。美国次贷危机就是由次级贷款的大面积违约所导致的衍生产品价格连锁反应引发的系统性事件。
资产负债风险是指金融机构在资产和负债方面的期限错配所导致的风险。主要分两类:
流动性风险——直观理解,如果金融机构长贷短借,就有可能在某个时点上出现无法兑付负债的风险。从大了说,整个金融市场如果因为某个系统性因素而导致交易量骤减,这也是一种流动性风险,叫做市场流动性枯竭。
银行账户下的利率风险——这个概念解释起来更麻烦,需费一番口舌。我用一个案例来解释:我们的房贷通常要还十几年,银行会每一年重新约定一个新的贷款利率,随行就市更新,这就是银行想要避免贷款利率和市场基准利率不匹配所吃的亏。
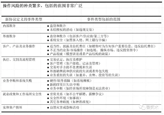
非财务风险主要有两类:操作风险和其它风险。
操作风险也是金融机构面临的一个大杂烩风险,其包罗万象的程度也是让人惊叹的。当然简单来说,操作风险可以按照风险主体来区分,包括:人员操作失误、不健全的制度流程和IT系统问题。
.png)
需要说明的是,有些操作风险是可计量的,比如:柜台上算错帐,而有些是难以量化的,比如自然灾害。》》》点我咨询你适合的金融职位
除了上述风险意外,金融机构还面临着一些风险,主要包括:声誉风险、战略风险和法律合规风险。这些风险的特点是发生频率不高,但影响可能巨大,且难以量化,目前以提前防范和管控为主。
CFA课程,点击图片立即免费预约
↓↓↓
CFA全球交流QQ群:908685645。最新CFA资料&资讯随时分享,与众多CFA备考或持证人交流考试经验。
声明|本文由金程CFA综合采编自网络。我们尊重原创,重在分享。部分文字和图片来自网络。
相关标签 CFA三级 CFA二级 CFA一级
